SPK16 Kit (Stereo)
Please read Build Description before ordering!
| Type | Speaker Kit |
| Speaker Design Type | Passive, 2-way, Passive Radiator |
| Woofer | PTT6.5X04-NAA-09 |
| Passive Radiator | 2 x PTT6.5PR-NA2-09 + mass kit |
| Tweeter | PTT1.3T04-HAG-10 (WG147mm) |
| Bass Extension | 32Hz @ - 3dB |
| Cabinet Volume | ~19L |
| Size (WxHxD) | 250mm x 450mm x 300mm |
| Crossover Frequency | ~1.8kHz |
PURIFI Reference Design
Compact 2-way Stand Mount Monitor using USHINDI drivers
The speaker is a small 2 -way monitor, utilizing passive radiators to enable extremely low bass from a relatively small cabinet.
The Passive Radiators are placed on each side in a Force Cancelling Configuration to avoid unwanted resonances in the cabinet. Similar, the woofer motor system is suggested to be terminated into the core of the box to avoid cabinet distortion and buzzing.
The cabinet has been shaped to ensure that the acoustic performance of the woofer and tweeter isn’t negatively affected by the cabinet, hence the large fillet / round -over on corners. This enables the speaker to have a very wide and smooth dispersion pattern with a ±70 deg beam width up to past 15 kHz.
The PURIFI developed methodology allowed a very fast box design process with a minimum of experimentation thanks to the use of accurate multi domain modelling and optimisation. The goals of very flat extended bass response combined with constant wide and controlled beam width up to 20kHz was achieved in this reference design.
What's included in the Kit?
Following items are included in the KIT when ordered:
Tweeters - 2 x PTT1.3T04-HAG-10
2 units of the low distortion 1.3" tweeter with ultra-wide dispersion and 147mm waveguide with coherer

Woofers - 2 x PTT6.5X04-NAA-09
2 units of 6.5in Extended Woofer with cone and inverted dust cap in Black Anodized Aluminum.

SPK16 PR Mass Kit
Kit for adding extra mass to all four passive radiators to reach PURIFI recommended bass tuning.

Passive Radiators - 4 x PTT6.5PR-NA2-09
4 units of the 6.5in Passive Radiator with cone and inverted dust cap in Black Anodized Aluminum. Moving mass of 54g allowing for personally bass tuning preference.

Cabinet
The cabinet is not included and must be built by the DIY'er. It is recommended to use 19mm MDF for the panels and 12mm plywood for the internal bracing system.

Damping Material
Damping material used is a general purpose open-cell foam that should be cut to fit inside the cabinet.

TPU-grommets for mounting screws (Optional)
3D print TPU-grommets to eliminate the possibility for buzzing between screws and the driver baskets.
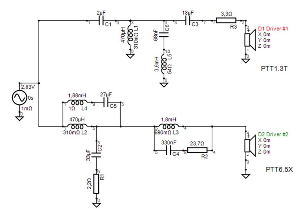
Crossover Filter
The crossover component should be ordered and assembled according to the values shown in the build description.


What's NOT included in the KIT
In this section, you can find what needs to be made before the final speaker can be assembled. Refer to the Build Description note for details.
Speaker Stand / Speaker Feet
The speaker is suitable for placement on a shelf or stand, but these items are not included in the Kit.
Screws and Connectors
No screws and Speakon connector are included in the kit.


4-step Plan
1
Purchase all parts
Purchase the SPK16 KIT, Damping Material, Crossover Components, SpeakOn Connecter and Wood for the cabinet.
2
Build the Cabinet
Build the cabinet based on the description and finish it off with a paint that suits your style.
3
Assembly and Validate
Assemble the speakers and, if feasible, conduct measurements for verification.
4
Enjoy
Enjoy your favorite tunes and discover an unparalleled level of sound clarity from a compact speaker.
Frequently asked questions
Here are some common questions about the SPK16 KIT and the construction of the DIY speaker.
Keep an eye out for the next PURIFI Speaker Kit, which will come complete with all the components needed to build your speaker, including the cabinet and crossover.
The speaker is designed after the PURIFI tuning philosophy, but it is possible to modify the bass tuning of the passive radiators by either increase or decrease the added mass to the passive radiators.
If you would like a different tuning for the speaker, feel free to create your own crossover design. You can download the polar measurements along with the PURIFI optimized crossover design in VirtuixCAD and experiment with your own configuration.